手机号码被腾讯管家标记怎么消除取消?电话标记如何消除与解除?
手机号码被腾讯管家标记怎么消除取消?电话标记如何消除与解除?
视频加载中...
电话被腾讯手机管家标记了如何消除与解除?个人手机号码被标记企业名称店名怎么取消去除?公司业务电话被腾讯标记广告推销或骚扰电话如何清除去除?下面来聊聊如何关闭腾讯管家的号码标记,详细的操作方法我放在后面。
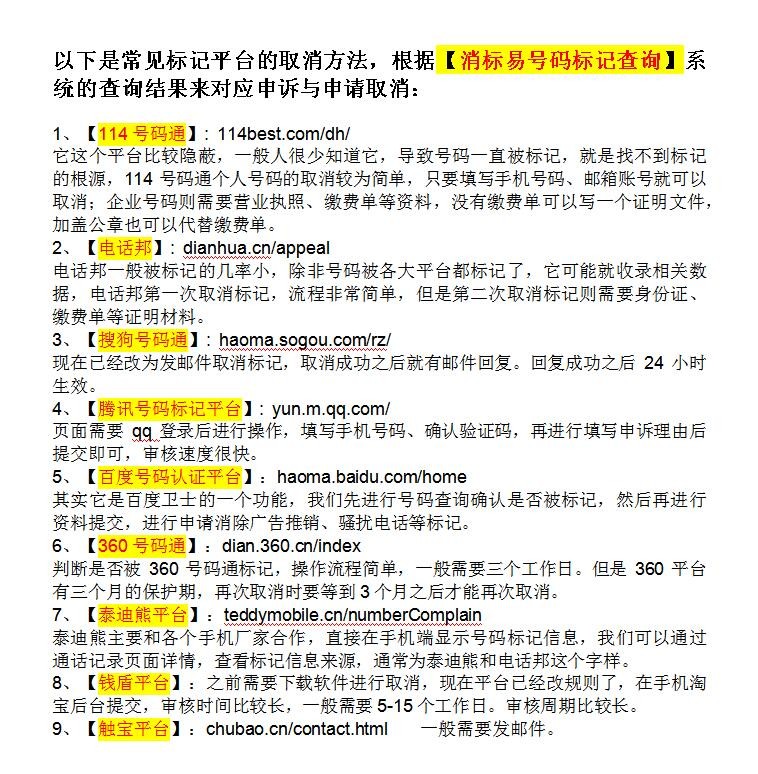
要取消电话号码标记,无论是手机号码标记还是座机电话标注,要知道号码标记不是由运营商提供的服务,与移动、联通、电信没有关系,它是由安装在手机里的第三方软件提供的功能。消除错误标记首先要知道自己电话被哪些软件标记了,而腾讯手机管家只是十多个常见标记平台之一,除此之外还有360卫士、电话邦、搜狗号码通、百度卫士、114、泰迪熊移动等等,要彻底清除电话标记,首先要全面查询标记来源,告诉大家免费查询号码标记的平台:消标易号码标记查询平台,首先通过搜索找到网址,然后打开网页,输入自己要查询的电话,再点击“查询”,系统就自动查询号码的全部标记情况,我们根据消标易提供的查询结果再分别去提交资料申请,就非常容易。
下面是我们整理的各个常见号码标记平台申诉取消的方法与申诉入口链接,腾讯管家的申诉页面与操作方法也在里面,大家如果觉得有用就点赞并收藏起来,以备急用。

手机号码标记取消方法

电话被腾讯标记骚扰电话

手机号码被腾讯管家标记保险理财

电话被标记骚扰电话如何取消
-
- 烧香拜佛有讲究,“烧香不许两愿,拜佛三不求”,福报自然来
-
2026-01-25 14:29:45
-
- 上线18天冲到App Store总榜第二,这家电商太牛了
-
2026-01-25 14:27:30
-
- 燃烧的王者之魂 ——《王者荣耀》孙悟空“地狱火”皮肤深度解析
-
2026-01-25 14:25:15
-
- 美国9.11事件始末
-
2026-01-25 14:23:01
-
- 聊聊竹联帮精神领袖陈启礼的世纪丧礼
-
2026-01-25 14:20:47
-
- 抗日名将薛岳:晚年隐居台湾的孤独与坚持
-
2026-01-25 14:18:32
-
- 广州著名的富人区——二沙岛
-
2026-01-25 14:16:18
-
- 福布斯体坛富豪排行榜100名,NBA第一人屈居第八,前七难以超越
-
2026-01-25 14:14:03
-
- 锋菲恋再续前缘,低调生活展现真爱力量
-
2026-01-25 14:11:49
-
- 【我国人口最少的县——札达县 全县人口不过万】
-
2026-01-25 14:09:35
-
- 最后一位:开国将帅的传奇人生,王扶之的不朽征程!
-
2026-01-25 14:07:20
-
- 赵光义强幸小周后,还作画流传后世,靖康耻或许就是报应
-
2026-01-25 14:05:06
-
- 崭露头角的芯片女科学家:黄芊芊的光辉之路
-
2026-01-25 14:02:51
-
- 英国女王伊丽莎白二世
-
2026-01-25 14:00:37
-
- 全省“优秀医师”风采展——兰州大学第二医院 徐丁
-
2026-01-25 13:58:23
-
- 男子手指遭鳄龟“突袭”痛哭一个多小时:一次难忘的“龟口惊魂
-
2026-01-25 13:56:08
-
- 名侦探柯南有服部平次的集数
-
2026-01-25 13:53:54
-
- 每日一草:莲子草
-
2026-01-25 13:51:39
-
- 内蒙古第二大湖泊,赤峰达里湖,如大海般辽阔,水天一色格外迷人
-
2026-01-24 15:43:13
-
- 哪些假货,是当前最应该打击的?
-
2026-01-24 15:40:59



8本超好看的高干文:京圈大佬对女主情有独钟的小说,好有张力!
山东龙口护士门(龙口护士招聘)