各国护照背面写的内容
各国护照背面写的内容

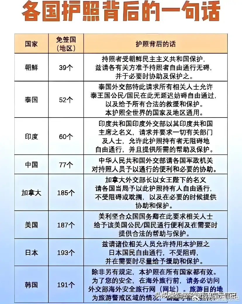
从这想图可以看出,目前我国护照字数是最少的,但是我感觉这样也好,简洁易懂,越少越好理解!

我国护照后写的是这句话:中华人民共和国外交部请各国军政机关对持照人员予以通行的便利和必要的协助。

所以我感觉我国护照是最好的,大家认为呢!
相关标签:
-
- 薛之谦儿时萌照曝光,自称以为自己是女孩
-
2024-12-20 12:43:52
-
- 财神到,好运绕,愿你财源滚滚来,财运亨通步步高
-
2024-12-20 12:41:36
-
- 表情包:聊天开场白必备表情包
-
2024-12-20 12:39:20
-
- 「免费办理全球购骑士卡
-
2024-12-20 12:37:04
-
- 中山某个纺织厂一个月超过300小时,工资5000左右
-
2024-12-20 12:34:48
-
- 申成禄将担任 SBS新剧《皇后的品格》男主演
-
2024-12-20 12:32:33
-
- 老年人才用9键什么梗 年轻人用26键是什么意思
-
2024-12-20 12:30:16
-
- 壁纸 - 刘亦菲小龙女时期绝美剧照
-
2024-12-20 12:28:00
-
- 王小源现身!欲跳槽快手?只想踏踏实实直播!
-
2024-12-20 02:17:15
-
- 王羲之书法真迹欣赏
-
2024-12-20 02:14:59
-
- 震撼人心的开幕式歌曲
-
2024-12-20 02:12:43
-
- 余旭革命烈士珍贵旧照,中国第一位歼10战斗机女飞行员
-
2024-12-20 02:10:27
-
- 秘鲁一酒店墙壁滂沱大雨中坍塌
-
2024-12-20 02:08:11
-
- 济宁城际公交部分时间调整通告
-
2024-12-20 02:05:55
-
- 大沈阳您身边的老建筑~-沈阳天主教堂亦称沈阳南关教
-
2024-12-20 02:03:40
-
- 霸王卡多少钱一张 19块钱一个月
-
2024-12-20 02:01:24
-
- “BTS”和粉丝团“ARMY”已注册成商标
-
2024-12-20 01:59:08
-
- 中国探索用臭虫对抗秋行军虫
-
2024-12-20 01:56:52
-
- 中国简单介绍
-
2024-12-20 01:54:37
-
- 张世超当选鞍山市人大常委会主任 曾任市委常委、常务副市长
-
2024-12-20 01:52:21



8本超好看的高干文:京圈大佬对女主情有独钟的小说,好有张力!
莉萨·安(Lisa Ann)