如何查询济南市的网签信息
如何查询济南市的网签信息
今天教大家如何查询济南市网签信息,以下内容为文字配图,方便参考。
首先我们百度“济南市住宅与房地产信息网”

找到以下内容,网址显示为ip地址的网站,如下图

点击进入,进入后网站界面显示如下图

此时,我们已经找到了可以查询网签的网站,在此我们以查询“中新锦绣天地A03地块的1号楼”为例,先点击网站首页上的“在售楼盘”,如下图:

点击之后进入下图页面:

输入我们想搜索的中新锦绣天地

点击查询

显示“无任何数据”,此时我们需要更换检索字眼,如锦绣天地的A03地块实际上为雪山片区A03地块,我们检索雪山A03,仍然显示无任何数据,此时我们就需要在以上筛选项目中将所在地区选择为“历城区”,项目类型更改为“住宅”,其他选项不填,填入验证码点击查询;

我们可以看到第10项为雪山A03地块,我们点击该名称;

A03片区的所有楼栋就都显示出来了,我们点击要查询的1号楼;

此时显示为1号楼的信息,我们再点击“楼盘表”,如下图

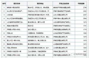
此时网签信息就会显示出来;

以上就是查询网签的具体步骤,这个网站功能目前不是很完善,我们也可以根据开发商的名称来进行搜索,在检索的时候如果检索不到就在一个区内慢慢查找,如果有查询不到的楼盘可以私信我,帮忙查找。
感谢阅读,期待您的点赞和转发~
-
- 在世博文化公园这一标志性景观处,陈吉宁龚正董云虎胡文容参加义务植树
-
2025-10-22 16:22:55
-
- 赢虔被割鼻子是什么刑法 赢虔被执行劓刑原因
-
2025-10-22 16:20:40
-
- 计划在2025发射人造月球为何暂停了 面临挑战多(复杂的过程)
-
2025-10-22 16:18:25
-
- 40年前25岁的美女翟曼霞在河里裸泳被人举报后来以流氓罪被判死刑
-
2025-10-22 16:16:10
-
- 为什么这个龙年叫“甲辰龙年”?
-
2025-10-22 16:13:55
-
- 世界上最长寿的猫,露西猫活了39岁
-
2025-10-22 16:11:40
-
- 曝光:蚂蚁外快拉人进群一天赚200是真的吗?
-
2025-10-22 16:09:25
-
- 男人爱不爱你一睡便知道 看出来男人爱不爱你
-
2025-10-22 16:07:10
-
- 低聚糖到底是什么糖?吃了有多大好处?
-
2025-10-22 14:07:54
-
- 遇到人碰瓷该怎么做 遇到碰瓷怎么办
-
2025-10-22 14:05:39
-
- 一个女人最好的2种生活状态
-
2025-10-22 14:03:24
-
- 退休潮能缓解就业压力吗
-
2025-10-22 14:01:09
-
- 成都七中育才简介(2025年七中林荫生源分布)
-
2025-10-22 13:58:54
-
- 一个真正强大的女人,是不会依赖别人的给予
-
2025-10-22 13:56:39
-
- 世界上毒性最强的螺,可以杀死10个人
-
2025-10-22 13:54:25
-
- 三十女人唯美句子(优选30句)
-
2025-10-22 13:52:10
-
- 农夫山泉旗下有哪些饮料(农夫山泉公司旗下产品)
-
2025-10-22 13:49:55
-
- 改装车:现代名图的完美改装,战斗与姿态并存!网友:帅呆了!
-
2025-10-22 13:47:40
-
- 虎牙8大主播人气巅峰排行,MISS倒数、骚男仅六,第一让人佩服!
-
2025-10-22 11:48:22
-
- 北京摄影排名(北京摄影培训学校)
-
2025-10-22 11:46:07



姜昆、侯耀华、石富宽、王谦祥见到马志明怎么称呼?
裸贷肉偿是什么意思 利息越来越高根本无力偿还