青岛中考第7次录取线公布 学前教育高职390分
青岛中考第7次录取线公布 学前教育高职390分
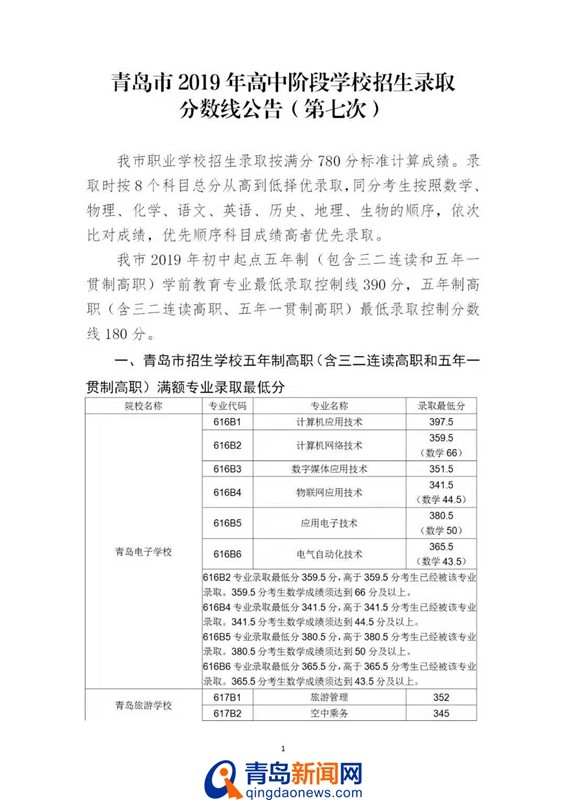
青岛新闻网7月26日讯(记者 于泓)今天上午,青岛市招考院发布第七次2019青岛高中阶段录取分数线,其中初中起点五年制学前教育专业最低录取控制线390分,五年制高职最低录取控制线180分,具体分数线如下:









相关标签:
-
- 马苏的身材原来这么美,非常性感,尤其第四张红色礼服非常惊艳
-
2026-01-12 21:44:11
-
- 刚果(金)出现不明疾病 已致近百人死亡
-
2026-01-12 21:41:57
-
- 2024超喜庆可爱新年头像,今年,明年,余年,碎碎念念伴平安
-
2026-01-12 21:39:43
-
- 网页版QQ将不能用了 WebQQ在2019年起停止服务
-
2026-01-12 21:37:28
-
- 好吃的柿饼原来是这么做的
-
2026-01-12 21:35:14
-
- 表情包:等不到亲爱的说晚安,坚决不睡觉
-
2026-01-12 15:23:01
-
- NBA常规赛:热火胜奇才
-
2026-01-12 15:20:46
-
- 制冰机冰满自动停止工作原理
-
2026-01-12 15:18:32
-
- 雅俗共赏粤语词 阴骘
-
2026-01-12 15:16:18
-
- 小道消息周杰伦收购LOL战队,台北暗杀星更名为"J战队"
-
2026-01-12 15:14:03
-
- 网曝济南一公交司机向乘客下跪道歉,公交公司回应
-
2026-01-12 15:11:49
-
- 同步带轮齿型参数,你可能用得上,推荐收藏
-
2026-01-12 15:09:35
-
- 拍摄并传播遇害空姐遗体照片的肖某才被警方依法刑拘
-
2026-01-12 15:07:21
-
- 雷军:小米首款AI专业办公笔记本本周四发布,支持与苹果设备文件互传
-
2026-01-12 15:05:06
-
- 回顾奥运之1988年汉城奥运会圣火点燃仪式 #1988汉城奥运会
-
2026-01-12 15:02:52
-
- Amber秀晶去Luna演唱会 郑秀晶昔日“筷子腿”疑变粗引热议
-
2026-01-12 08:53:32
-
- “我们的中国梦”中华经典全民公益朗诵作品展播《不忘初心》
-
2026-01-12 08:51:18
-
- 张馨予2009足球宝贝
-
2026-01-12 08:49:03
-
- 云南昆明:载歌载舞“绕三灵” 游客体验白族风情
-
2026-01-12 08:46:49
-
- 学思践悟:太极拳之桩功
-
2026-01-12 08:44:35



姜昆、侯耀华、石富宽、王谦祥见到马志明怎么称呼?
裸贷肉偿是什么意思 利息越来越高根本无力偿还