养老产业分为12大类, 包涵79个细分市场!
养老产业分为12大类, 包涵79个细分市场!

养老产业统计分类(2020)
一、分类目的
为积极应对人口老龄化,加快推进养老产业发展,科学界定养老产业统计范围,准确反映养老产业发展状况,依据《中华人民共和国老年人权益保障法》和党中央、国务院关于发展养老产业的决策部署,以《国民经济行业分类》(GB/T 4754-2017)为基础,制定本分类。
二、概念界定和分类范围
养老产业,是以保障和改善老年人生活、健康、安全以及参与社会发展,实现老有所养、老有所医、老有所为、老有所学、老有所乐、老有所安等为目的,为社会公众提供各种养老及相关产品(货物和服务)的生产活动集合,包括专门为养老或老年人提供产品的活动,以及适合老年人的养老用品和相关产品制造活动。本分类将养老产业范围确定为:养老照护服务,老年医疗卫生服务,老年健康促进与社会参与,老年社会保障,养老教育培训和人力资源服务,养老金融服务,养老科技和智慧养老服务,养老公共管理,其他养老服务,老年用品及相关产品制造,老年用品及相关产品销售和租赁,养老设施建设等12个大类。
三、编制原则
(一)以国家相关法律和中共中央、国务院有关文件为指导。本分类以《中华人民共和国老年人权益保障法》和中共中央、国务院印发的《国家积极应对人口老龄化中长期规划》和推动高质量发展的相关文件、《国务院关于印发“十三五”国家老龄事业发展和养老体系建设规划的通知》《国务院关于加快发展养老服务业的若干意见》《国务院办公厅关于推进养老服务发展的意见》以及各细分领域政策文件提出的重点任务为指导,确定养老产业的基本范围。
(二)以《国民经济行业分类》为基础。本分类以《国民经济行业分类》(GB/T 4754-2017)为基础,是对国民经济行业分类中符合养老产业特征相关活动的再分类。
(三)突出养老服务和我国应对人口老龄化的养老及相关产品供给状况。本分类以反映我国应对人口老龄化的养老及相关产品供给为基础,充分考虑了提升养老服务质量等养老产业发展政策要求和养老产业新业态新模式,涵盖第二产业、第三产业中涉及养老产业的全部内容。
四、结构与编码
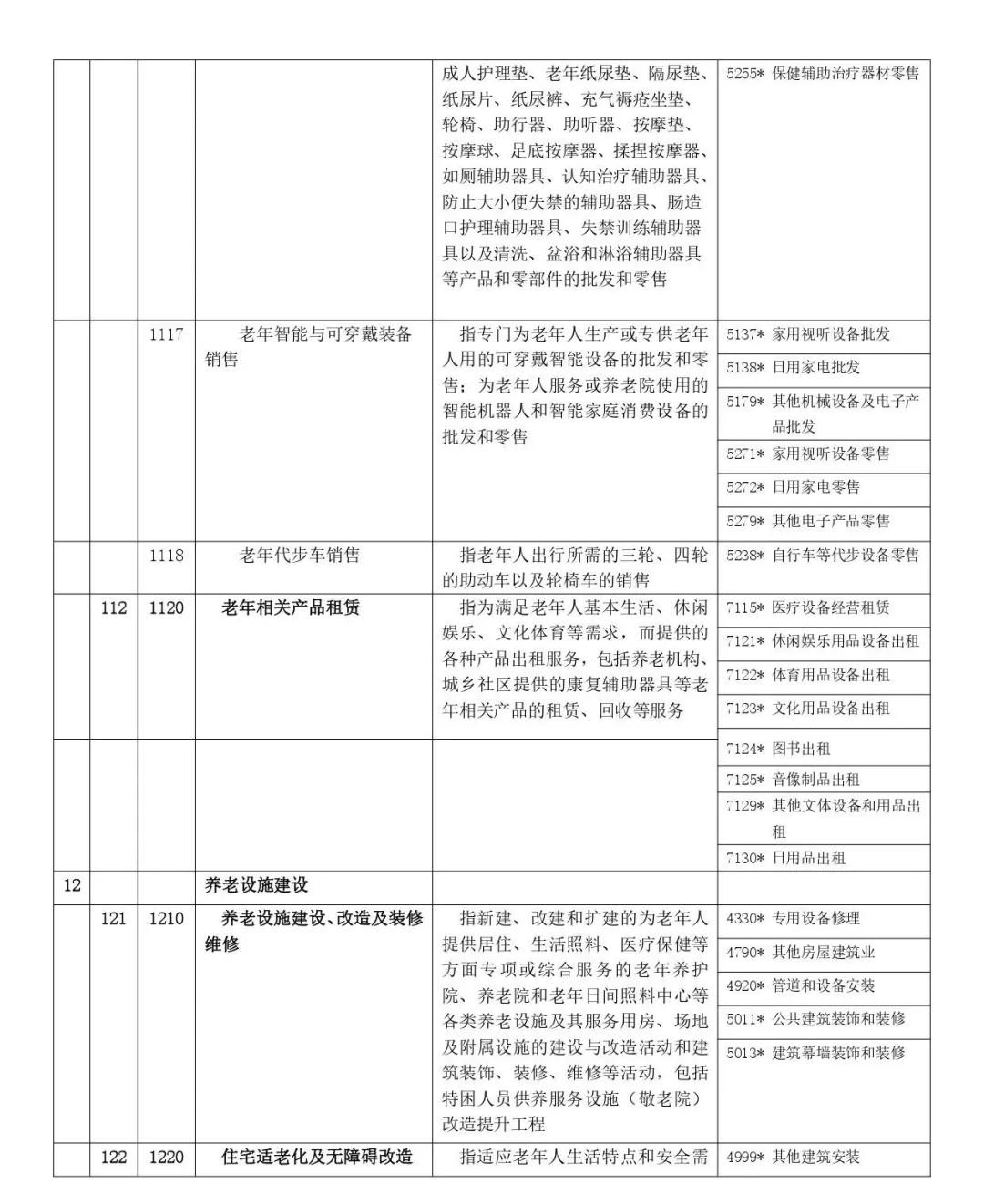
本分类采用线分类法和分层次编码方法,将养老产业划分为三层,分别用阿拉伯数字编码表示。第一层为大类,用2位数字表示,共有12个大类;第二层为中类,用3位数字表示,前两位为大类代码,共有51个中类;第三层为小类,用4位数字表示,前三位为中类代码,共有79个小类。

五、有关说明
(一)本分类建立了与《国民经济行业分类》(GB/T 4754-2017)的对应关系。在国民经济行业分类中仅部分活动属于养老产业的,行业代码用“*”标记。
(二)本分类在“说明”栏中,对养老产业各小类的范围作了说明。
(三)本分类对应《国民经济行业分类》(GB/T 4754-2017)的具体范围和说明,参见《2017国民经济行业分类注释》。
六、养老产业统计分类表













-
- 太猖狂!云南导游“扎西”火了!称车里藏刀,公开威胁游客买翡翠
-
2026-02-25 11:49:29
-
- 权威发布!2019年常州中考分数线出炉(含武进、金坛、溧阳)!另附8所民办学校
-
2026-02-25 11:47:14
-
- 内外兼修的潮汕女孩不是一般的美
-
2026-02-25 05:46:01
-
- 怀仁市和仁怀市,这两个地名太相似
-
2026-02-25 05:43:47
-
- 一键入冬,带你品尝舌尖上的湖北!
-
2026-02-25 05:41:33
-
- 天天喊分配不平等 要求平均分配 那大锅饭时代为什么还有人抱怨?
-
2026-02-25 05:39:18
-
- 莉娜·安德森:颜值爆表,长腿逆天的欧美超级名模,你喜欢吗?
-
2026-02-25 05:37:04
-
- 李漼是怎样将大唐王朝拖入深渊的?
-
2026-02-25 05:34:50
-
- 与梅艳芳同时出道,声线与徐小凤相似的邓瑞霞,为何被歌坛低估?
-
2026-02-25 05:32:35
-
- 阴阳学说 阴阳学说在中医的应用有以下4个方面
-
2026-02-25 05:30:23
-
- 特警和武警,有何区别?特警干不了的为什么武警敢干?
-
2026-02-25 05:28:06
-
- 泉州海丝公园
-
2026-02-25 05:25:52
-
- 有“女皇之山”美名的瑞士瑞吉雪山
-
2026-02-24 23:13:34
-
- 缅甸最新战报都在这了!囊括克钦、果敢、德昂、克伦战局
-
2026-02-24 23:11:19
-
- 2024年日语等级考试报名和考试时间
-
2026-02-24 23:09:05
-
- 注意注意!白蚁即将“出击”!
-
2026-02-24 23:06:51
-
- 周冰倩隐退9年罕露面!当单亲妈妈风采依旧,皮肤紧致容颜不老
-
2026-02-24 23:04:38
-
- 钟表为什么顺时针旋转?原来如此
-
2026-02-24 23:02:22
-
- 流泪写的澳门《七子之歌》传唱20年,这位大腕的歌当年谁唱谁红
-
2026-02-24 23:00:08
-
- 见证百年商业辉煌的金街如何实现新突破?
-
2026-02-24 22:57:54



姜昆、侯耀华、石富宽、王谦祥见到马志明怎么称呼?
这些令人胆颤心惊的动漫痴女,如果出现在三次元中,你吃得消么?