高考直通车:志愿填报之详细整理13个学科门类92个专业大类
高考直通车:志愿填报之详细整理13个学科门类92个专业大类
填报志愿是考生和家长们必做的功课之一。
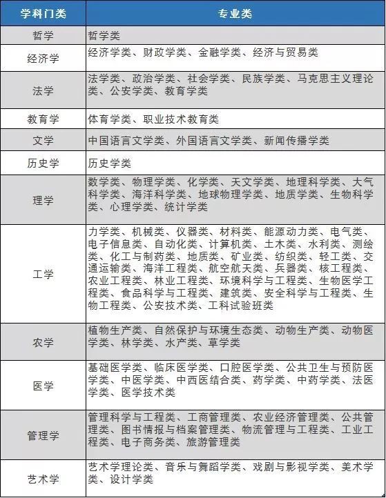
近年来,高考招生开始按照专业大类招生,从包含12个学科门类、92个专业大类和703个专业中如何选择?高考志愿填报时学科专业如此之多,让人眼花缭乱。
教育部《普通高等学校本科专业目录(2020年版)》。国务院学位委员会和教育部颁布修订的《学位授予和人才培养学科目录(2011年) 》,规定我国分为哲学、经济学、法学、教育学、文学、历史学、理学、工学、农学、医学、军事学、管理学、艺术学13个学科门类 。这12个学科门类下设有92个专业类。另外军事学学科门类,其代码11预留。高校将相同或相近学科门类合并(通常是同一个学院的专业),按一个专业大类招生,考生填报志愿不必具体到细分的若干专业,直接填报该大类名称即可。

13个学科门类

92个专业类
学科门类
专业类
专业代码
专业名称
01
哲学
0101
哲学类
010101
哲学
010102
逻辑学
010103K
宗教学
010104T
伦理学
02
经济学
0201
经济学类
020101
经济学
020102
经济统计学
020103T
国民经济管理
0020104T
资源与环境经济学
020105T
商务经济学
020106T
能源经济
020107T
劳动经济学
020208T
经济
0202
财政学类
020201K
财政学
020302
税收学
0203
金融学类
020301K
金融学
020302
金融工程
020303
保险学
020304
投资学
020305T
金融数学
020306T
信用管理
020307T
经济与金融
020308T
精算学
020309T
互联网金融
020310T
金融科技
0204
经济与贸易类
020401
国际经济与贸易
020402
贸易经济
03
法学
0301
法学类
030101K
法学
030102T
知识产权
030103T
监狱学
030104T
信用风险管理与法律防控
030105T
国际经贸规则
0302
政治学类
030201
政治学与行政学
030202
国际政治
030203
外交学
030204T
国际事务与国际关系
030205T
政治学、经济学与哲学
0303
社会学类
030301
社会学
030302
社会工作
030303T
人类学
030304T
女性学
030305T
家政学
0304 民族学类
030401
民族学
0305
马克思主义理论类
030501
科学社会主义
030502
中国共产党历史
030503
思想政治教育
030504T
马克思主义理论
0306
公安学类
030601K
治安学
030602K
侦查学
030603K
边防管理
030604TK
禁毒学
030605TK
警犬技术
030606TK
经济犯罪侦查
030607TK
边防指挥
030608TK
消防指挥
030609TK
警卫学
030610TK
公安情报学
030611TK
犯罪学
030612TK
公安管理学
030613TK
涉外警务
030614TK
国内安全保卫
030615TK
警务指挥与战术
030616TK
技术侦查学
030617TK
海警执法
下一篇:为什么有很多中国人讨厌土耳其?
-
- 火影:五大忍村各自巅峰时期是何时?都有哪些强者?木叶足足三次
-
2026-01-17 01:15:28
-
- 1768年的“叫魂”大恐慌,当下仍值得人们反思与警醒
-
2026-01-16 18:51:34
-
- 【名作欣赏】丨北宋 · 张择端 · 《清明上河图》
-
2026-01-16 18:49:20
-
- 深山瑰宝:崇阳提琴戏
-
2026-01-16 18:47:06
-
- 三星堆带来的震撼 ,你绝对无法想象, 难道是史前文明的遗留?
-
2026-01-16 18:44:51
-
- 迈克尔·杰克逊:传奇背后的璀璨与阴影
-
2026-01-16 18:42:37
-
- “IT狂人”茅侃侃:21岁创业身家过亿;35岁负债千万,选择自杀!
-
2026-01-16 18:40:22
-
- 有多少亩地算地主?大地主和小地主如何划分?
-
2026-01-16 18:38:08
-
- 民国一姐宋霭龄:24岁嫁给山西首富孔祥熙,一手缔造宋氏姐妹神话
-
2026-01-16 18:35:54
-
- 火影人物之赤砂之蝎
-
2026-01-16 18:33:39
-
- 戊戌变法为何会失败?康有为与光绪各自的小算盘没有打到一处去
-
2026-01-16 18:31:25
-
- 天津顽皮哥挑衅炫富,几十万翡翠根本不在乎!
-
2026-01-16 18:29:10
-
- 终极一家战力TOP10排行榜
-
2026-01-16 18:26:56
-
- 直播一夜猝死,留下一双儿女:拿命换钱,到底值不值?
-
2026-01-16 18:24:41
-
- 位于新乡的三所技师学院
-
2026-01-16 18:22:27
-
- 模拟海平面上升,陕西的位置有多优越?
-
2026-01-16 18:20:13
-
- “春晚钉子户”郭冬临,究竟为何偷偷离开春晚?
-
2026-01-16 18:17:58
-
- 最新发布!京沈高铁辽宁段票价来了!沈阳至朝阳133元!
-
2026-01-16 18:15:44
-
- 中国有哪些快递业
-
2026-01-16 18:13:30
-
- 小微贷款跟你们想的不一样
-
2026-01-16 18:11:15



8本超好看的高干文:京圈大佬对女主情有独钟的小说,好有张力!
莉萨·安(Lisa Ann)